728x90
반응형
- MD200T의 Source Code 분석 후 Encoder값을 ROS Message로 Publish하는 코드 추가
1. main.cpp
// Tick Value Publisher
ros::Publisher rightPub;
ros::Publisher leftPub;
std_msgs::Int32 right_ticks;
std_msgs::Int32 left_ticks;
- main문 전에 각 바퀴의 Encoder값을 Publish할 Publisher와 실제 Encoder 값을 저장할 Message 선언
- 다른 파일들에서 해당 변수들을 사용하기 위해 전역변수로 선언
// Declare left and right motor`s tick pulishers
rightPub = nh.advertise<std_msgs::Int32>("right_ticks", 10);
leftPub = nh.advertise<std_msgs::Int32>("left_ticks", 10);
- main문의 robot_pose_pub Publisher 선언문 아래에 위의 2 바퀴의 Encoder 값을 Publish하는 rightPub, leftPub 선언문 작성
- 각 바퀴의 Encoder 값은 Integer 32bits type으로, "right_ticks", "left_ticks" 이름의 Topic으로 선언
- std_msgs Package의 Int32 Message File 사용
// Publish Tick Data
void PublishTicks(void)
{
rightPub.publish(right_ticks);
leftPub.publish(left_ticks);
//if 0
//ROS_INFO("\r\n");
//ROS_INFO("mtr ticks: %d : %d\n", left_ticks, right_ticks);
//endif
}
- 소스코드의 맨 아랫 단에 Encoder 값을 실제로 Publish하는 함수 정의
2. robot.cpp
// Bring meesages from main.cpp to use to tick variable
extern std_msgs::Int32 right_ticks;
extern std_msgs::Int32 left_ticks;
- ResetOdom 함수 바로 위에서 main.cpp에서 선언한 Message right_ticks와 left_ticks를 extern을 통해 불러옴
// Calculate Tick Values
void CalTicks(PID_PNT_MAIN_DATA_t *pData)
{
int32_t ticks_left;
int32_t ticks_right;
int32_t encoder_minimum = -2147483648;
int32_t encoder_maximum = 2147483647;
ticks_left = (pData->mtr_pos_id1)/64;
ticks_right = (pData->mtr_pos_id2)/64;
right_ticks.data = ticks_right;
left_ticks.data = ticks_left;
#if 0
ROS_INFO("\r\n");
ROS_INFO("mtr ticks: %d : %d", ticks_left, ticks_right);
#endif
}
- 소스코드 밑단에서 Encoder 값을 계산하는 함수 작성
- 32bits 환경에서 저장할 수 있는 범위인 - 2147483648 ~ 2147483647 로 Encoder값 범위 지정
- 아래의 com.hpp 파일과 Datasheet 확인 결과 PID_MAIN_DATA_t Structure의 member 중 mtr_pos_id1, 2가 각각 왼쪽, 오른쪽 바퀴의 Encoder 값을 저장함을 확인
- 이후 해당 값들을 right_ticks / left_ticks Message의 data member에 대입


- __attribute__((aligned(1), packed)) PID_PNT_MAIN_DATA_t
- __attribute__ : Linux의 GCC Compiler에 존재하는 메커니즘으로, Compiler가 Program에서 사용될 함수들을 더 주의해서 최적화하고 검사하도록 함
- 즉 함수 선언 시 Compiler에게 특성을 줌
- 뒤의 소괄호 안에 속성 인자를 작성
- aligned(alignment) 는 함수에 대한 최소 정렬을 Byte 단위로 나타낸다
- 즉 Structure의 Memory를 몇 Byte 단위로 끊어 위치시킬 것인지 나타냄
- 위의 경우 Structure에 대한 Memory 주소값이 1Byte씩 나눠짐
- 따라서 총 32bytes 크기의 주소값 할당
- 관련 글
https://youngseong.tistory.com/125
[RIS] 1/5 (__attribute, stdint.h, ros::Timer)
모터 드라이버 MD200T의 Source Code를 분석하며 공부한 내용 1) __attribute__ 위 사진에 있는 __attribute__는 Unix/Linux의 GCC Compiler에 존재하는 메커니즘으로, compiler가 program에서 사용될 함수들을 더 주의해
youngseong.tistory.com
3. com.cpp
// Import Functions from main.cpp and robot.cpp
extern int CalTicks(PID_PNT_MAIN_DATA_t *pData); // From robot.cpp
extern void PublishTicks(void); // From main.cpp
- robot.cpp와 main.cpp 파일에서 CalTicks, PublishTicks 함수를 불러옴
int MdReceiveProc(void) //save the identified serial data to defined variable according to PID NUMBER data
{
... ...
... ...
... ...
// Import Functions from
CalTicks(&curr_pid_pnt_main_data); // From robot.cpp
PublishTicks(); // From main.cpp
... ...
... ...
... ...
}
- MdReceiveProc 함수의 PubRobotPose 함수 바로 직후에 위에서 불러온 두 함수 호출
- 위 과정을 통해 모터 엔코더 값 수신 완료

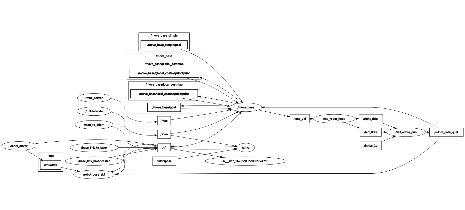
실행 결과
728x90
반응형
'Project > RIS' 카테고리의 다른 글
| [RIS : 프로젝트 종료] (1) | 2023.03.10 |
|---|---|
| [RIS] 최종 정리 (0) | 2023.02.23 |
| [RIS] Navigation 관련 문제 (2/24 해결) (0) | 2023.01.27 |
| [RIS] 1/11 (Navigation Stack 구성 완료) (0) | 2023.01.11 |
| [RIS] 1/10 (cv2를 통한 rviz map 생성) (0) | 2023.01.10 |