- Kalman Filter / Extended Kalman Filter 관련 상세 내용
- Kalman Filter 관련 상세 내용 : https://youngseong.tistory.com/242
Kalman Filter란
0. 순서1. Kalman Filter란1.1 기본 개념1.2 Kalman Filter 사용 이유1.3 Kalman Filter 예시2. Kalman Filter 동작 과정2.1 전체 동작 과정2.2 수식2.3 상세 과정2.3.1 System Model 관련3. 관련 이론3.1 Gaussian Distribution (정규
youngseong.tistory.com
- Extended Kalman Filter 관련 상세 내용 : https://youngseong.tistory.com/247
Extended Kalman Filter란
1. Extended Kalman Filter란 Kalman Filter는 Linear System을 대상으로 함 (State Variable과 Noise가 Gaussian Distribution 형태를 갖는다 가정) 하지만 현실세계에선 대부분의 System이 Non-Linear System Non-Linear System에선 입
youngseong.tistory.com
0. 목표
- EKF를 통한 SOC Estimator 구현
- Matlab 상에서 Estimator Simulation을 통한 평가
- 단 Cell 대상
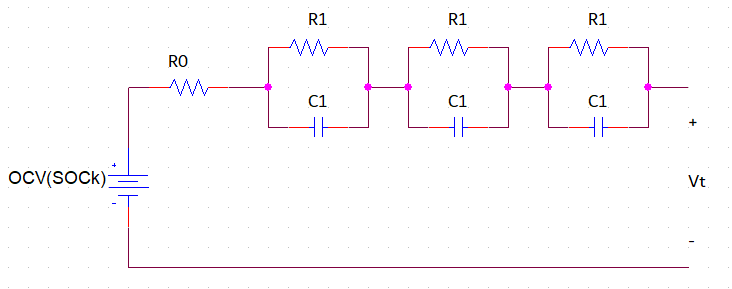
1. Equivalent Circuit Model
- 아래와 같은 방전 전류 인가에 따른 Cell의 전압 반응을 Thevenin Equivalent Circuit으로 모사

- 즉 Cell의 전기화학적 반응을 디지털 회로로 모사

- 1차 RC 회로
- 각 소자들의 의미는 아래와 같으며, 모두 실험을 통해 구해야 한다
- OCV(SOCk) : OCV - SOC Look Up Table을 통해 충전량에 따라 변화하는 Cell의 단자 전압 표현

- R0 : 방전 전류 인가에 의한 순간적인 전압 강하 표현 (빨간색 원)
- R1 - C1 : 이후로의 비선형적인 전압 강하 표현 (파란색 원)


- 위처럼 RC Ladder의 갯수가 많아질수록 위 전압의 과도응답 부분이 더 세분화되어 잘 반영됨
- 즉 동적 특성이 향상
- 단 RC Ladder가 많아질 수록 State가 늘어나 수식이 복잡해져 계산량이 증가한다
- 따라서 이를 무한히 늘릴 수는 없다
- 적용 Application에 적합한 RC Ladder 갯수를 선택해야 함
1.1 ECM Parameter 도출
- 실험을 통해 ECM Parameter 선정


- 대상 Cell에 반복적으로 방전 전류를 인가한 후 위와 같이 Vi, Vo, Vf 지점 도출
- Vo : 방전 전류 인가 직전의 전압
- Vi : 방전 전류 인가 후 시정수(𝛕)까지의 전압
- 𝛕(시정수) : Vo - Vf 사이의 63.2%에 도달했을 때의 시간
- 시정수 : 인가된 신호의 63.2%에 도달하는데 걸리는 시간
- Vf : 방전 전류 제거 직후의 전압
- V0은 R0에, V1은 RC Ladder에 걸리는 전압

- 이후 위의 수식을 통해 ECM Parameter 계산
- 이후 단자 전압 예측 결과를 확인하며 실험적으로 Parameter 값 수정
- i : 방전 전류
- ECM 수식 유도 관련 상세 내용 : https://youngseong.tistory.com/317
Battery Modeling by Equivalent Circuit Model
0. About Battery ModelingAnalog Electric Circuit을 통해 전류가 입력됐을 때의 Battery의 전압 응답을 Equivalent Circuit Model을 통해 근사이를 통해 Battery의 동작을 간단하게 모사하는 방식에 대한 내용 1. Equivalen
youngseong.tistory.com
2. State Space Equation 구성
- ECM의 State Space Equation 구성
- Cell의 충/방전 실험 과정에서 얻을 수 있는 Cell의 Data는 총 3개
- Cell의 단자 전압 Vt
- 방전 전류 ik
- 온도 T
- 이 중 ik를 ECM의 입력으로, Vt를 출력으로 설정
- SoC와 RC 병렬 구조의 전압 V1을 State Variable로 지정


- State Space Equation 관련 상세 내용 : https://youngseong.tistory.com/244
About State Space Equation
State Space Equation : System을 나타내는 다차의 미분 방정식을 다수의 1차 미분방정식으로 바꿔 Matrix로 표현한 방정식 확률론적 동적 System의 State Space 변화(한 Time Step에서 다음 Time Step에서의 State의
youngseong.tistory.com
2.1 State Equation 구성
- 각 State Variable의 시간에 따른 변화를 수식으로 정리

- 위 SoC 관련 수식은 전류적산법 수식과 동일


- 두 방정식을 하나의 System Matrix로 정리
- 위 Matrix에는 Non Linear 성분이 포함되어 있음
- 이를 Extended Kalman Filter에 활용하려면 Linear Equation 형태로의 Linearization 필요
SOC와 전류의 관계는 선형성을 보이나 SOC와 전압 관계는 비선형성을 나타냄


- u는 Cell에 입력되는 전류를 의미

- System Matrix의 State Variable과 Input Variable에 대한 Jacobian Matrix 계산을 통해 Linearization 진행
2.2 Measurement Equation 구성
- KVL(Kirchhoff`s Voltage Law)를 통해 ECM의 입출력 관계식 구성

- 마찬가지로 이를 Extended Kalman Filter에 사용 가능한 Linear Equation 형태로 Linearization 필요


- 입출력 관계식의 State Variable에 대한 Jacobian Matrix 계산을 통해 Linearzation 진행
3. Extended Kalman Filter
3.1 전체 과정

3.2 상세 과정 (NCM Cell SOC 100% 0 -> 0% 방전 과정)


0. 초기값 지정
- 아래 값들은 설명을 위한 예시 값




- ECM은 실제 Cell을 매우 유사하게 모사하고, 전류 측정에 큰 Noise가 있다고 가정
1. Prediction Step


- State Equation을 통해 추정 현재 시점에서의 상태변수 예측


- 오차 공분산 예측
2. Update Step


- Kalman Gain Update

- 예측 State Variable 중 SOC 값을 OCV-SOC Look Up Table에 적용시켜 해당 SOC에 해당하는 전압값(OCV) 취득

- 이 OCV를 ECM의 입력으로 사용
- 이후 Measurement Equation을 통해 R0, R1-C1 병렬 구조를 통과한 후의 출력 전압 Vt 계산
- 이 Vt 계산값이 예측 단자 전압 값

- 측정값 (Vt, 단자 전압)을 통한 상태변수 추정값 Update
- 위에서 구한 예측 Vt와 실측 Vt를 비교
- 둘의 차이값을 Kalman Gain에 곱한 값을 예측 상태변수값에 더함
- 위 과정을 통해 예측 State Variable 값을 추정 State Variable값으로 Update

- 이 추정 State Variable 값이 EKF를 통해 구하고자 하는 현재 시점의 SOC 값

- 추정 상태변수의 오차 공분산 Update

- 위에서 구한 추정 State Variable 값은 다음 시점에서 이전 시점의 추정 값으로 쓰임
위 과정을 재귀적으로 반복하며 SOC를 추정

- 이를 위의 전류적산법 기반의 SOC 추정과 비교
4. Matlab Simulation
4.1 Simulation 과정
- SOC 100% - 0% 간의 연속적인 충 / 방전 과정에서의 SOC를 추정
4.2 Matlab Simulation 구조

- Simulation 대상 Cell 정보 초기화, 실험 Data 인가, EKF 과정 등을 함수로 각각 분리
- 지정한 Sampling Time 간격으로 총 k번의 SOC 추정 진행
- 인가 전류값에 일정한 간격의 Random Noise 추가
- SOC 추정 완료 후 RMSE를 통한 전류적산법과 EKF의 정확도 비교
4.3 Simulation 결과
- ECM Parameter 및 EKF Parameter를 지속적으로 Tuning해가며 Simulation 진행

- 왼쪽 위 : 실제 SOC, 전류적산법 / EKF 기반 추정 SOC
- 오른쪽 위 : 예측 단자 전압, 측정 단자 전압
- 왼쪽 아래 : 전류적산법 / EKF 기반 SOC 추정 오차율, 단자 전압 예측 오차율
- 오른쪽 아래 : 인가 전류

- 이후 전류적산법과 EKF의 SOC 추정값 RMSE 비교
- RMSE_difference 값이 0 이상이면 EKF의 SOC 추정 성능이 더 우세함을 의미


- 충 / 방전 간의 SOC 추정 RMSE 비교
4.4 Source Code
- Matlab Source Code : https://github.com/YoungSeong98/SOC_Estimatior_Simulation_by_Matlab
GitHub - YoungSeong98/SOC_Estimatior_Simulation_by_Matlab
Contribute to YoungSeong98/SOC_Estimatior_Simulation_by_Matlab development by creating an account on GitHub.
github.com
5. Kalman Filter 기반 SoC 추정의 어려움
5.1 이론 관련
- 제어 이론을 기본으로 Battery에 적용시켜야 하며, 실험 기반의 Data가 바탕이 되어야 함
- 쉽지 않은 제어 이론
- 실험 Data를 얻는데 상당한 시간이 소요됨
- 또한 Module, Pack 레벨에선 Cell 간의 편차가 존재하여 이를 위한 편차 Model이 추가적으로 들어가야 함
- 이로 인해 방법론이 복잡해짐
- 따라서 단순히 EKF를 적용하기 보다는 구간에 따른 여러 방법론을 추가하는 등의 적용이필요
- Ex) 전압 변화율이 큰 SoC 구간에는 EKF 적용 / 작은 구간에는 전류적산법 적용
5.2 LFP 관련

- LFP Cell의 경우 위처럼 SoC에 대한 OCV의 변동의 폭이 매우 적은 구간이 있다
- 따라서 측정 전압에 대한 정밀도가 요구
- 이처럼 SoC가 변해도 OCV가 크게 변하지 않는 이유는 분자의 변화가 거의 없기 때문
- 이러한 특성을 가진 LFP Cell의 SoC를 추정할 경우, 정밀도 향상을 위한 여러가지 방법이 있다
5.2.1 해결책
1. 충 / 방전 OCV 구분
- OCV는 기본적으로 방전 과정에서 얻어지나, LFP의 경우 충/방전 OCV가 달라 이를 구분지어야 함
2. Major / Minor Loop 구분

- Major Loop는 전체적인 틀, Minor Loop는 내부에서 Mode가 바뀌는 부분
3. Hysteresis 특성 반영
- Hysteresis 특성 : 어떤 물리량이 그 값 전까지 해당 물질이 경과해온 과정에 따라 달라지는 특성

- 아래처럼 Hysteresis 요소를 ECM에 추가하여 Hysteresis 특성을 반영할 수 있다
4. 노화 반영

- Battery 노화 시 OCV - SoC 커브의 특성이 위와 같이 바뀜
- 즉 Upper / Lower Cutoff Voltage는 그대로이나 거기까지 도달하는 소요 시간이 짧아짐
- 이로 인해 Battery Capacity 감소
- LFP의 경우 노화에 따라 OCV - SOC LUT에 변화가 생기는 경우가 많아 노화에 따라 OCV를 구분하는 것이 일반적
- 단 LFP는 비선형 특성이 너무 많아 실험을 통해 OCV - SOC 커브 변화의 요인이 노화때문인지를 판단해야 함
- 전류 / 온도 등에 의해 변화가 생길 수도 있음

- 온도에 따라 용량이 감소하는 모습
'Research_SOC Estimation' 카테고리의 다른 글
| Battery Modeling by Equivalent Circuit Model (0) | 2024.05.29 |
|---|---|
| SOC Estimator Simulation by Matlab_LFP (0) | 2024.03.19 |
| About EIS, Randles Circuit, Warburg Impedence (0) | 2024.03.07 |
| Estimation of SOC by Amphere Counting(전류적산법), OCV(Open Circuit Voltage) and EKF(Extended Kalman Filter) (0) | 2023.12.27 |